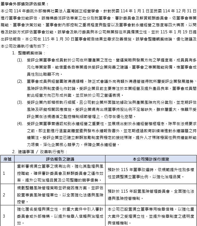
|
全新光電科技股份有限公司〈本公司〉依據公司法、證券交易法及其相關法規建立公司治理架構及施行細則。
依公司章程規定,本公司設董事九至十一人,採候選人提名制度,由股東就董事候選人名單中選任之,任期三年,連選得連任,如有缺額時依公司法相關規定辦理。
依證券交易法第十四條之二規定,本公司前項所定董事名額中,設置獨立董事三人以上。
董事會成員
|
職稱
|
姓名
|
簡歷
|
|
董事長
|
陳建良
|
國立陽明交通大學高階管理學碩士及國立政治大學經營管理碩士。
本公司創辦人之子,於民國100年起擔任本公司董事,民國109年接任董事長乙職,具備公司治理、商務、市場行銷及產業科技能力,能適時對本公司董事會提出相關公司治理及營運管理意見與方針,以要求經營團隊擬定營運策略據以執行。
現任太極能源科技(股)董事、宇川精密材料科技(股)監察人。
|
|
董事
|
陳懋常
|
本公司創辦人,專注於產業之經營與策略管理超過40年,具備領導決策、經營管理、營運判斷及商務、業務等專業資歷及經歷。
現任中衛聯合開發(股)董事長、臺炭科技(股)董事。
|
|
黃朝興
|
國立臺灣大學電機工程學博士。
於民國93年起擔任本公司總經理,年資已逾25年。在董事會以經理人之角色,向所有董事進行相關經營管理之策略溝通與互動,並提出相關經營管理意見,且具備商務、市場行銷及產業科技能力。
|
|
賴尤秀敏
|
瑞士商學院EMBA,曾任曼都國際(股)財務長,具備財務、會計及審計、經營管理等專業資歷已逾40年,實務經驗豐富。
現任曼都國際(股)董事。
|
|
潤泰投資(股)
代表人葉盛茂
|
海洋大學法學碩士。
曾任法務部調查局局長,擁有40多年法務經驗,借重其法律專長,以提升董事會公司治理管理品質。
現任智立投資(股)顧問、誠事貿易(股)董事、秀茂事業(有)代表人。
|
|
潤泰投資(股)
代表人陳建廷
|
國立臺灣大學電機工程系、國立臺灣大學商學研究所及國立臺灣大學EMBA財務金融所。熟稔半導體產業鏈之科技發展,並專長於投資管理,具備公司治理、會計資訊及財務分析能力、產業發展及科技應用洞察力。
現任加百裕工業(股)董事、雋揚國際(股)法人董事代表人
|
|
潤泰投資(股)
代表人廖萬全
|
中國海專航海科。
於民國93年起擔任春田建設董事長,備財務會計、商務、市場行銷及相關營運規劃、經營與管理實務能力。
現任春虹建設(股)監察人、台灣蠟品(股)法人董事代表人。
|
|
上金投資(股)
代表人張証量
|
本公司第七屆監察人,兼任多家公司董事及監察人,具備決策判斷、經營管理、財務、會計及審計、公司治理、商務及業務等專業資歷與經歷。
現任上金投資(股)董事長、匯豐國際資產管理(股)董事、三金投資(股)董事、千金投資(股)董事
|
獨立董事
|
黃滿生
|
東吳大學企業管理系。
曾任高雄銀行總經理及土地銀行個人金融部經理及區域中心專門委員兼主任。具備財務、會計及審計、經營管理等專業資歷與經驗逾30年。
現任億康生物科技(股)監察人。
|
|
林浩雄
|
國立臺灣大學博士。
現任國立臺灣大學電機資訊學院電子工程學研究所、光電工程學研究所、電機工程學系教授。具產業科技能力已逾30年。
|
|
王家祥
|
國立政治大學經營管理碩士。
現任國富浩華聯合會計師事務所合夥人。擁有美國會計師執照,具豐富之會計財務之專業資格、知識與技能。具備決策判斷、經營管理、財務、會計及審計、公司治理、商務及業務等專業資歷與經歷。
現任鑫霈資產管理(有)董事長、台灣賽克(有)法人董事代表人。
|
董事會權責
董事會應每季至少召開一次,遇有緊急情事時並得隨時召集之。董事應秉持高度之自律,對董事會所列議案,與其自身或其代表之法人有利害關係者,應於當次董事會說明其利害關係之重要內容,如有害於公司利益之虞時,不得加入討論及表決,且討論及表決時應予迴避,並不得代理其他董事行使其表決權。
應提本公司董事會討論事項:
一、 本公司之營運計畫。
二、 年度財務報告及須經會計師查核簽證之第二季財務報告。
三、 依證交法第十四條之一規定訂定或修正內部控制制度,及內部控制制度有效性之考核。
四、 依證交法第三十六條之一規定訂定或修正取得或處分資產、從事衍生性商品交易、資金貸與他人、為他人背書或提供保證之重大財務業務行為之處理程序。
五、 募集、發行或私募具有股權性質之有價證券。
六、 董事會未設常務董事者,董事長之選任或解任。
七、 財務、會計或內部稽核主管之任免。
八、 對關係人之捐贈或對非關係人之重大捐贈。但因重大天然災害所為急難救助之公益性質捐贈,得提下次董事會追認。
九、 依證交法第十四條之三、其他依法令或章程規定應由股東會決議或董事會決議事項或主管機關規定之重大事項。
董事會成員多元化之政策
依據本公司「公司治理實務守則」第廿條,董事會成員組成應考量多元化,除兼任公司經理人之董事不宜逾董事席次三分之一外,並就本身運作、營運型態及發展需求以擬訂適當之多元化方針,宜包括但不限於以下二大面向之標準:
一、基本條件與價值:性別、年齡、國籍及文化等,其中女性董事比率宜達董事席次三分之一。
二、專業知識與技能:專業背景(如法律、會計、產業、財務、行銷或科技)、專業技能及產業經歷等。
董事會成員應普遍具備執行職務所必須之知識、技能及素養。為達到公司治理之理想目標,董事會整體應具備之能力如下:
一、營運判斷能力。
二、會計及財務分析能力。
三、經營管理能力。
四、危機處理能力。
五、產業知識。
六、國際市場觀。
七、領導能力。
八、決策能力。
本公司董事會共有十一位董事,包含八位一般董事、三位獨立董事,董事會成員具備經營管理及產業知識等多樣背景,可從不同角度給予專業意見,對提升公司經營績效及管理效率有莫大助益。
本公司具員工身份之董事占比為18%,獨立董事占比為27%,女性董事占比為9%,三位獨立董事年資皆在7~9年。本公司注重董事會成員組成之性別平等,並以提高女性董事席次至三分之一以上為目標,未來將盡力增加女性董事席次,以達成目標。
.jpg)

 |